玉溪市人民医院《区域医疗数字化转型:理论实践与创新展望》
图书出版服务项目院内竞争性谈判采购公告yyzc2023116
玉溪市人民医院(以下简称“采购人”)按照《中华人民共和国政府采购法》和《政府采购非招标采购方式管理办法》等法律、法规的有关规定,于2023年11月2日(周四)9:00在玉溪市人民医院采购办公室会议室召开院内竞争性谈判采购会议。兹邀请符合相关资格条件、具有完成本项目能力的供应商(以下简称“投标人”)参加。
1、项目内容及预算:
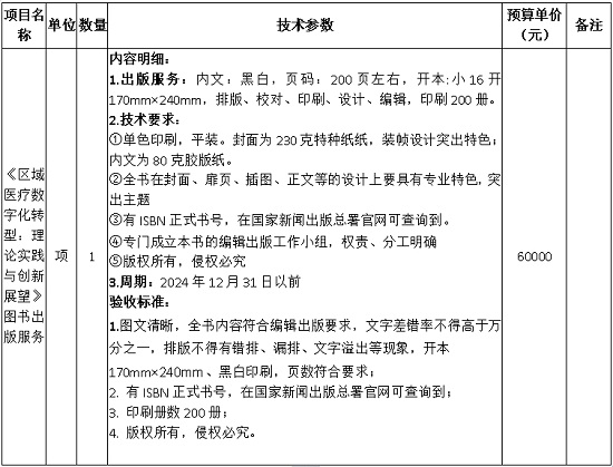
1.1采购项目详见附件《yyzc2023116玉溪市人民医院《区域医疗数字化转型:理论实践与创新展望》图书出版服务院内采购项目》
1.2 项目编号:yyzc2023116
1.3付款方式:项目完成验收合格后,乙方给甲方开具全额的发票,甲方在收到发票一个月内一次性付清合同款项。
1.4本服务项目预算:60000元
1.5项目完成时间:2023年12月31日以前
2、供应商资格条件:
2.1投标人须在中国境内注册,能在国内合法提供采购要求及其相应服务能力的合法企业或其他组织,持有效的三证合一的营业执照或其他主体资格证明材料、法定代表人授权书、法定代表人身份证明书、最近三年内任意一个月依法缴纳税收凭证和社会保险费缴费凭证(依法不需缴纳税收和社会保险费用的公司需提供相关证明材料或承诺,对于新成立的企业,不做要求)。信用记录信息查询(可通过“信用中国www.creditchina.gov.cn”、“中国政府采购网www.ccgp.gov.cn”等渠道查询,查询是否属于列入行贿记录、失信被执行人、重大税收违法案件当事人名单、政府采购严重违法失信行为记录名单的供应商,供应商自行承诺是否具有上述情况,如有,则拒绝参与本项目。。
2.2特定资格要求:供应商需提供新闻出版行政管理部门颁发的《图书出版许可证》。
2.3投标人需对照采购公告中“采购需求”编写技术参数偏离表。
2.4本次采购不接受联合体投标。
2.5采购需求详见附件1,响应文件编制模板详见附件2(请严格按照响应文件模板格式编制响应文件)
3、注意事项
3.1凡与本项目有关的通知,玉溪市人民医院将在 “玉溪市人民医院网”发布公告的形式送达所有与通知有关的潜在投标人,而不再用其他方式通知,请各投标人注意随时留意网站公告,因投标人不留意网站公告,导致项目废标的由投标人自负,采购人不予承担任何责任。
3.2 本采购项目无需提前报名,不用购买招标文件,也不必缴纳投标保证金和履约保证金。
3.3采购会议开始时,投标人须提交针对本次采购会议的密封完好的标书(纸质标书为胶装成册的一正一副),提供U盘1个(统一密封在标书中),U盘内容包含(①PDF格式电子标书,标书须为签字盖章的正本原件的扫描件;②Excel电子版报价明细,报价明细严格按照采购公告产品报价一览表格式并注明公司名称,不得随意更改报价格式要求),U盘外观请标注公司名称,否则投标无效。
3.4 本次项目可采取响应文件邮寄的方式参与,响应文件收到截止时间:2023年11月2日9:00。
邮寄地址:云南省玉溪市红塔区聂耳路21号(玉溪市人民医院采购办公室)
联系人及电话:殷老师 0877-2025930
4、采购单位基本情况
4.1 联系人及电话:殷老师 0877-2025930;
4.2 采购人地址:云南省玉溪市红塔区聂耳路21号。
玉溪市人民医院
2023年10月25日
附件1:采购需求

玉溪市人民医院《区域医疗数字化转型:理论实践与创新展望》
图书出版服务项目院内竞争性谈判采购公告yyzc2023116
玉溪市人民医院(以下简称“采购人”)按照《中华人民共和国政府采购法》和《政府采购非招标采购方式管理办法》等法律、法规的有关规定,于2023年11月2日(周四)9:00在玉溪市人民医院采购办公室会议室召开院内竞争性谈判采购会议。兹邀请符合相关资格条件、具有完成本项目能力的供应商(以下简称“投标人”)参加。
1、项目内容及预算:
1.1采购项目详见附件《yyzc2023116玉溪市人民医院《区域医疗数字化转型:理论实践与创新展望》图书出版服务院内采购项目》
1.2 项目编号:yyzc2023116
1.3付款方式:项目完成验收合格后,乙方给甲方开具全额的发票,甲方在收到发票一个月内一次性付清合同款项。
1.4本服务项目预算:60000元
1.5项目完成时间:2023年12月31日以前
2、供应商资格条件:
2.1投标人须在中国境内注册,能在国内合法提供采购要求及其相应服务能力的合法企业或其他组织,持有效的三证合一的营业执照或其他主体资格证明材料、法定代表人授权书、法定代表人身份证明书、最近三年内任意一个月依法缴纳税收凭证和社会保险费缴费凭证(依法不需缴纳税收和社会保险费用的公司需提供相关证明材料或承诺,对于新成立的企业,不做要求)。信用记录信息查询(可通过“信用中国www.creditchina.gov.cn”、“中国政府采购网www.ccgp.gov.cn”等渠道查询,查询是否属于列入行贿记录、失信被执行人、重大税收违法案件当事人名单、政府采购严重违法失信行为记录名单的供应商,供应商自行承诺是否具有上述情况,如有,则拒绝参与本项目。。
2.2特定资格要求:供应商需提供新闻出版行政管理部门颁发的《图书出版许可证》。
2.3投标人需对照采购公告中“采购需求”编写技术参数偏离表。
2.4本次采购不接受联合体投标。
2.5采购需求详见附件1,响应文件编制模板详见附件2(请严格按照响应文件模板格式编制响应文件)
3、注意事项
3.1凡与本项目有关的通知,玉溪市人民医院将在 “玉溪市人民医院网”发布公告的形式送达所有与通知有关的潜在投标人,而不再用其他方式通知,请各投标人注意随时留意网站公告,因投标人不留意网站公告,导致项目废标的由投标人自负,采购人不予承担任何责任。
3.2 本采购项目无需提前报名,不用购买招标文件,也不必缴纳投标保证金和履约保证金。
3.3采购会议开始时,投标人须提交针对本次采购会议的密封完好的标书(纸质标书为胶装成册的一正一副),提供U盘1个(统一密封在标书中),U盘内容包含(①PDF格式电子标书,标书须为签字盖章的正本原件的扫描件;②Excel电子版报价明细,报价明细严格按照采购公告产品报价一览表格式并注明公司名称,不得随意更改报价格式要求),U盘外观请标注公司名称,否则投标无效。
3.4 本次项目可采取响应文件邮寄的方式参与,响应文件收到截止时间:2023年11月2日9:00。
邮寄地址:云南省玉溪市红塔区聂耳路21号(玉溪市人民医院采购办公室)
联系人及电话:殷老师 0877-2025930
4、采购单位基本情况
4.1 联系人及电话:殷老师 0877-2025930;
4.2 采购人地址:云南省玉溪市红塔区聂耳路21号。
玉溪市人民医院
2023年10月25日
附件1:采购需求
